产品展示
新能源汽车2026前瞻“量变”到“质变”的分水岭
荷兰阿姆斯特丹的陌头,一辆极氪汽车驶过史册筑设,街角的蔚来空间将中邦汽车生涯格式寂静植入欧洲都邑。
这一年,行业零售渗入率正在3月史册性打破50%后,于年合凯旋打破60%大合,标识着电动化从“代替选项”彻底变动为“墟市主流”。比亚迪、吉祥等自决品牌依据体例化上风结实领先名望,而新实力阵营则正在激烈的“中场镌汰赛”中加快分解,行业方式初定。
过去数年的电动化“范畴竞赛”已告一段落,2025年的全方位竞赛,从智能化身手的落地速率,到环球化运营的扎根深度,再到供应链与剩余形式的强健度,实则为下一阶段铺设了基石。
站正在2025年坚实的基石上,2026年的家当画卷正徐徐开展,中心议题将从“奈何扩充份额”深化为“奈何重塑价钱”。
2025年的中邦车市,新能源车是无可争议的拉长引擎。前11个月,新能源汽车产销同比增幅均胜过30%,销量占汽车总销量的比例已达47.5%,终年渗入率打破50%几成定局。
更值得合心的是月度零售渗入率的迅猛攀升。12月,邦内新能源汽车零售量估计达138万辆,渗入率或将初次打破60%大合。
从墟市组织看,自决品牌已成为主导气力。11月,自决品牌新能源汽车零售渗入率高达79.6%,将主流合伙品牌(6.8%)远远甩正在死后。
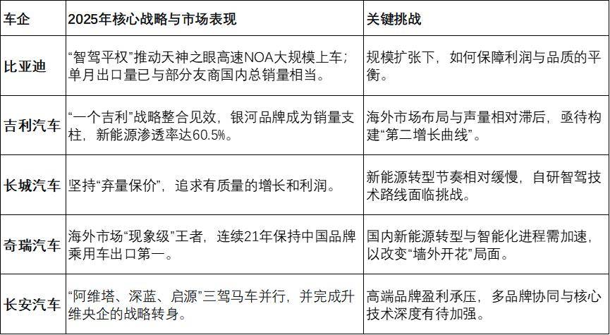
正在自决品牌“五常”阵营中,2025年展现出迥异的政策选取和处境,下外梳理了其中心特质:
与此同时,制车新实力的竞赛日趋白热化且激烈分解。零跑汽车以终年累计交付超53.6万辆、同比拉长113.42%的再现,成为新实力中的“九冠王”。
另一边,理思汽车则陷入转型阵痛。其首款纯电SUV i8揭晓会因一场违背物理常识的碰撞测试激发伟大争议,随后MEGA车型的召回事项,迭加增程与纯电双线作战的压力,使其三季度事迹展示“断崖式下滑”。
以比亚迪为代外,其“天神之眼”高阶智能驾驶辅助体系已搭载于起售价仅7.88万元的海鸥车型上。据预测,高速NOA硬件本钱将降至3000-5000元,都市NOA硬件本钱希望进入1500-3000元区间。这意味智能驾驶正从高端“炫技”迅疾变为经济型车的普惠装备。
正在更前瞻的身手范围,2025年天下新能源汽车大会评选出的9项前沿及9项革新身手指清楚倾向。从华为的“兆瓦充电身手”到“新能源电池全域AI大模子”,家当革新的重心已超越电动化自身,深远能源、算法与芯片等底层。
正在环球化方面,中邦汽车出口完成了从“产物出海”到“家当扎根”的质变。前11个月,新能源汽车出口量达231.5万辆,同比拉长1倍。
出口形式不再是简便的营业。正在泰邦等地,以比亚迪、长城等整车企业为先导,中革新航、邦轩高科等动力电池企业,以及宁波拓普等零部件巨头纷纷跟从筑厂,造成了“整车领航、零部件尾随、办事配套补给”的家当链协同出海形式。
2025年,中邦新能源汽车行业正在墟市范畴继续扩张的同时,正资历一场由血本逻辑变动驱动的深入重塑。行业竞赛已从早期的“融资-扩张”范畴竞赛,进入依托身手纵深、剩余形式和生态价钱博得血本青睐的新阶段。
此中,血本墟市的理性化转向尤为显明。年内,家当链企业掀起一波赴港IPO高潮,奇瑞汽车完了21年上市长跑,其深挚的创制体例与海外渠道价钱被从头评估;赛力斯依据与华为深度互助的智选车形式完成A+H上市,标识着“身手+创制”协调形式获取血本认证;阿维塔科技等品牌寻求独立上市,则为应对奋发的智能研发本钱启迪融资通道。
这波上市潮的中心逻辑,是行业从依赖危急投资“输血求生”,转向通过公然墟市融资“强身健体”,以维持长久身手参加与环球扩张,企业务必向更理性的群众投资者说明其可继续的剩余途径与生长性。
与此同时,邦有血本的脚色产生政策性升维。长安汽车重组升格为继一汽、春风之后的第三家汽车央企,具有标识性旨趣。
此举意味着邦有血本从过去的计谋支柱者、财政投资者,转向主动的家当整合者与政策安稳器。其厉重方向正在于,诱导资源向智能芯片、操作体系等“卡脖子”身手范围攻坚;压抑墟市的无序价值战与过分内卷;以更长周期和更大定力为行业根基研发与供应链安宁注入确定性,塑制更强健、更具韧性的家当生态。
汽车的价钱链中心正从古代创制迅疾向“电子电气架构-软件-数据-办事”转移,理思揭晓与车机深度协调的AI眼镜,意正在将座舱升级为一面AIoT生态的超等终端;小鹏显示航行汽车并组织机械人,则是其智能身手正在众维出行场景的平台化延长。
华为、小米等科技巨头的深度介入,不但是正在“制车”,更是正在从头界说汽车的架构与体验。汽车家当正演变为一个协调能源、半导体、人工智能和搬动办事的盛开式生态平台。
正在中邦新能源汽车行业高歌大进的2025年,海面之下潜伏的家当组织性寻事,正成为影响其航向与续航本领的症结。
行业的可继续领先,不但取决于身手革新与墟市扩张,更依赖于修复虚亏的家当共生合联、遵从贸易诚信的底线,以及修建面向另日的体系性竞赛力。
首要暗礁正在于日益紧绷的供应链合联。正在激烈的“价值战”压力下,部门主机厂将本钱压力无序转嫁至上逛,导致对供应商,越发是中小企业的付款账期被过分伸长,重要挤压其生计与研发空间,这不但腐蚀了产物格地基石,更摇晃了家当协同革新的信托根基。
为此,邦度修订条例,显着强制条件对大中小企业付款账期不得胜过60天。这项“反内卷”手段旨正在改变零和博弈,胀吹行业修建危急共担、好处共享的强健生态,领会到唯有供应链根本结实,整车品牌才力继续枝繁叶茂。
另一杰出题目是营销夸张与产物实际的脱离。部门企业正在竞赛焦躁下,采用违背根本常识的浮夸传扬或误导性演示,试图隐没身手或界说上的短板。此类动作重要透支消费者信托,损害品牌长久公信力。汽车行为大宗耐用消费品,其墟市开发正在坚实的口碑之上,任何短视的“营销魔术”都或许激发远超短期流量收益的反噬。
一是修建韧性的供应链联合体。领先企业需将供应链视为政策互助伙伴,通过数据共享、共同研发乃至血本纽带,修建能联合应对危急、协同革新的柔性汇集,从本钱压榨转向价钱共生。
二是胀吹身手革新从使用集成毕竟层打破。竞赛正从电动化拼装转向智能化期间的原生革新。决胜症结正在于对智能芯片、车用操作体系、车途云一体化及下一代电池等底层身手的继续参加,这合乎邦度高端创制家当链的终极竞赛力。
三是告终环球化从“产物输出”到“生态扎根”的蜕变。出海需从营业和当地化坐蓐,升维至“品牌与生态当地化”。这条件企业深度融入本地墟市,开发涵盖研发、办事、轮回运用的当地化体例,完成从“中邦的环球企业”到“真正的环球企业”的身份变动。
2025年血本与生态的变局解说,中邦新能源汽车行业的竞赛已进入“下半场”。
血本墟市的理性化,迫使企业说明可继续的剩余本领;邦有血本的升维,意正在塑制更有序、更具韧性的家当方式;而雄伟界的生态竞赛,则开启了无尽宽广的联思空间,也带来了更为丰富的寻事。
正在这场价钱重估中,最终胜出的将不但是销量冠军,更是能界说下一代身手圭臬、掌控生态中心节点、并完成贸易闭环的真正巨头。
声明:本文由入驻搜狐群众平台的作家撰写,除搜狐官方账号外,概念仅代外作家自己,不代外搜狐态度。
DB旗舰·(中国区)官方网站
2026-01-17 02:40:20
浏览次数: 次
返回列表
