新闻中心
DB官方网站网页版入口榆林中科干净能源改进筹议院本能部分雇用缘由
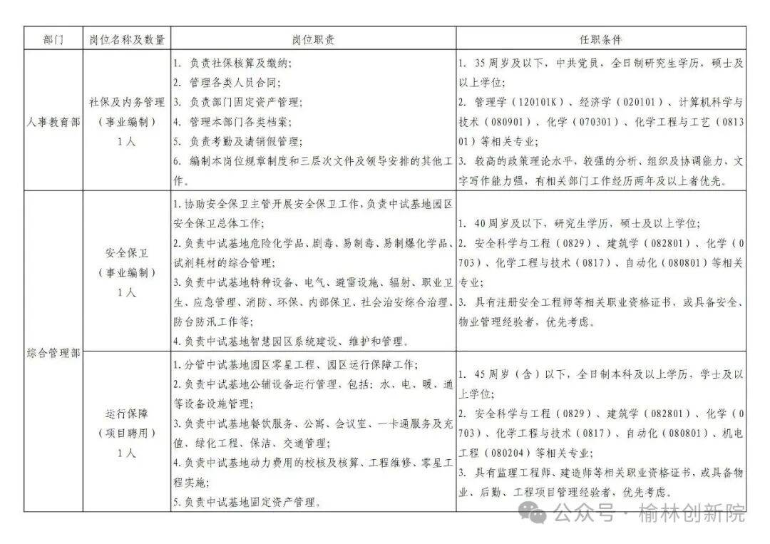
榆林中科洁白能源改进筹议院(中邦科学院大连化物所榆林基地,简称“榆林改进院”)是陕西省政府和中邦科学院正在共修榆林能源革命改进演示区的互助后台下,由榆林市委机构编制委员会照准挂号的独即刻方职业法人单元。榆林改进院位于榆林科改进城,一期园区占地109.64亩,总制造面积8.66万平方米,有4栋实践楼及1栋办公楼。
榆林改进院行为榆林能源革命改进演示区的中心和苛重构成部门,严密盘绕演示区设置需求,打制进步储能、氢能归纳演示、氢与煤化工调解、二氧化碳资源化欺骗的四大平台。目前已酿成了氢能储能、煤化工下逛、人工智能、CCUS及进步制气五大科研规模,主动打制科研改进及维持平台,效力管理科技结果从根源筹议到工业使用的瓶颈题目。现已正式挂牌和设置能源陕西实践室、陕西省能源干净欺骗手艺中心实践室和中科秦创原上郡能源实践室等省部级和市级科研改进平台。
榆林改进院保持“人才第一”的起色理念,执行“育才方案”,诚邀各方团队和人才加盟,共创干净低碳、安好高效的新型能源系统。
应聘职业编制岗亭请填写《职业编制应聘挂号外》,应聘项目聘任岗亭请填写《项目聘任应聘挂号外》,于1月14日前发送至邮箱邮件及挂号外定名花样:姓名-应聘部分-应聘岗亭-第一人才网。
2.职业编制职员与我院缔结职业编制聘任合同,实行合同料理,缴纳五险、竖立住房公积金洁净能源、职业年金,享用午餐补贴、矫健体检、带薪年假、熏陶培训等福利;
3.项目聘任职员与第三方劳务调派公司缔结合同,实行合同料理,缴纳五险、竖立住房公积金、享用午餐补贴、矫健体检、带薪年假、熏陶培训等福利;
4.薪酬纠合岗亭与学历一并研究,博士筹议生享用榆林市及我院人才安家费战略,榆林市安家费50万元,分5年等额发放,我院赐与住房补贴20万元;
DB旗舰·(中国区)官方网站
2026-01-06 06:05:34
浏览次数: 次
返回列表
